

聯系售前顧問

小批量個性化訂單多,行業內卷嚴重,我們正處于需求升級倒逼企業改革的關鍵期,小秘書報價軟件可以解決業務員不懂報價、難培養、易流失、成本高,響應不及時、丟單率高等難題,幫助您打造高效團隊,讓管理更輕松。

迅越集團解決方案濃縮了24年、3500多家印包企業的管理精華,高效解決印企“人、財、物”運營管理難題,如常見的生產調度不精準、資源分配不合理、訂單處理效率低、物料管理混亂、生產進度不透明、成本控制不精準、準交率低等。

迅越團隊具備豐富的印廠技術改造和集成經驗 ,是國內首個有信息化工具支撐的專業印包智能工廠技術集成服務商。MES生產全流程數據化分析,提升生產管理效率;可視化庫位管理系統解決找貨難題;AGV無人小車代替人工搬運提高運輸效率;專業能源監控分析系統節能降費。
規模大企
成熟中企
發展小企
初創微企
逐漸形成集團化發展的態勢,各業務分包制使集團在人員管控上減輕了部分壓力,但運營和財務壓力激增;該階段下多數印企將依賴數字化進行管理運作,以此來把控企業實時狀態并進行決策,降低人為干預可能造成的損失。

董事長,集團幾家分公司和工廠的實際運營情況欠佳,連續兩季度虧損,其中華南工廠財務數據隔月才上報,據了解是數據獲取依靠人力核算,連成本核算都是問題。
隨著規?;l展,員工人數和業務量增加,傳統“人管模式”出現明顯滯后與疏漏,生產管理排程和財務管理亟需更精準高效的解決方案。

老板,生產調度的實時信息有很大滯后性,經常層層匯報上來,事態就已經惡化了咱們400多號人,依靠匯報獲取信息這風險太大了,很容易出現漏洞導致損失。
現用的系統只能滿足開工單的需求,生產過程中換料、改工藝、調單插單難解決,如何準確高效、低成本地完成生產,提高準交率成為核心難題。

老板,咱們訂單很多逾期了,業務部和生產部協同有很大問題,經常臨時承接急訂單,導致舊訂單沒辦法按期完成,而且訂單一多生管流程就變得的很難把控。
老板/報價員身兼數職,盒型多,靠經驗估算不準確,沒有標準,經驗傳遞難,報價響應慢,造成流失訂單或虧本。

老板,現在消費者要的個性化產品太復雜了,很多工藝和材料復合,報價太難了
我核算了60分鐘,客戶等不了,導致訂單被競爭者搶走。
功能應用模塊化集成丨滿足不同階段的不同剛需
多系統集成能力 低代碼技術 B/S架構
智能售前
智能管理
智能工廠
小秘書報價系統
印無憂51平臺
讓不懂拼版的小白也能快速報價
每天20萬次報價量
100+盒型全覆蓋
智能最優拼版圖
自動生成階梯價
裝箱和運輸計算
全國領先的印刷供應商信息查詢平臺
免費權威價格指數
托管式自動報價
覆蓋印包行業全品類
熱門廣告投放渠道
印包供需在線承接
紙板紙箱ERP管理系統
精迅ERP企業管理系統
智迅ERP企業管理系統
APS生產排程系統
管原紙、控瓦線、保準交、算成本,一站式搞定!
全棧BS中臺,重塑數智生產力
排度單秒級下達,極致釋放產能
智能業務&采購預測,精準備紙
一站式物流運輸管理方案
全流程精益化成本管理體系
適合50-200人 成長型印刷包裝企業
流程智能推動系統,一目了然
可視化開工單,簡化操作
動態調度與優化計劃排產
實施周期縮減至4-12周
按鍵量是傳統ERP系統的50%
適合大中型成熟期高集成印包企業
實時動態成本
中臺集成能力
AI決策流程
智能高效開工單
集團化管理
解決印包流程復雜、交期沖突等問題
智能交期精準預測
智能異常預警快速響應
多策略排程比對
彈性插單調度
設備負荷可視化
智能工廠規劃與改造
MES生產執行系統
WMS倉庫管理系統
AGV智能物流系統
PDA掃碼出入庫
EMS能源管理系統
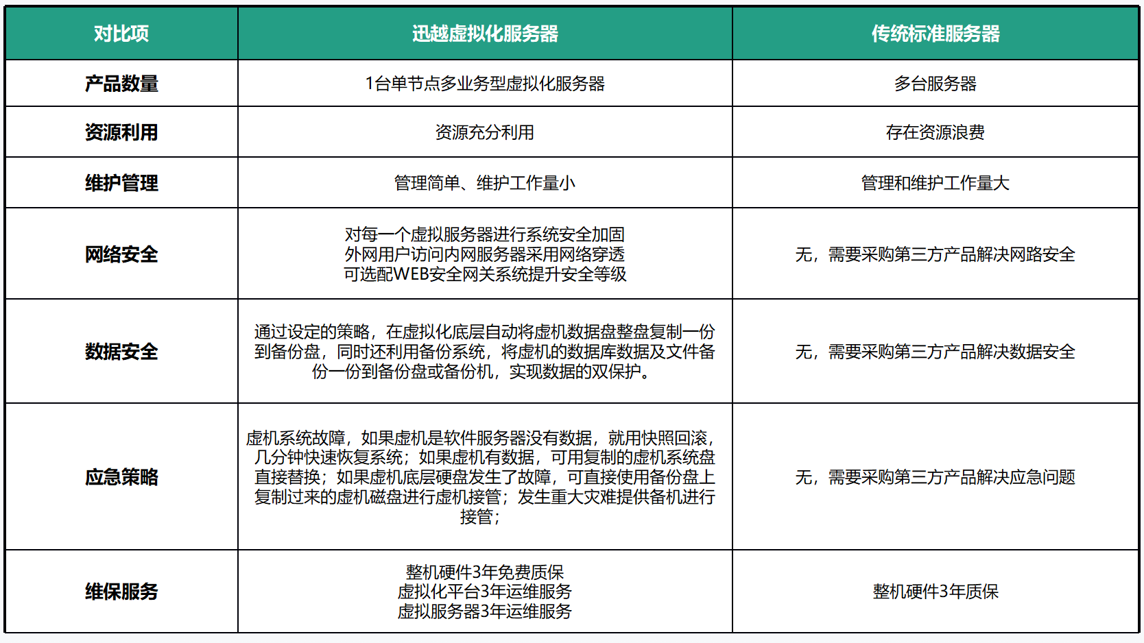
網絡安全服務器
打造“五年先進,十年不落伍”印包智能工廠
團隊優勢:印廠技改實戰派清雷區
技術優勢:自動化+信息化軟硬智聯
服務優勢:全鏈專家控全局通堵點
全流程數據化管控,決策調度零時差
一體化集成控制面板
數據分析采集系統
生產流程數據透明化
設備狀態效率可視化
品質巡/抽檢降風險
自動生成日報提人效
多系統深度協同,實現數據實時互通
一物一碼,掃碼出入庫,精準化管理庫存
庫位布局優化,動態查詢與問題追溯管控
支持混箱/版/包管理,解決多批次管理痛點
多系統深度協同,實現數據實時互通
專為印刷包裝打造的智能搬運小車
對接印刷設備,實現自動化物流
支持多車、多路線、長路線搬運
上下工序、出入庫等多場景應用
實時數據化監控,智能調度優化
實施周期短,落地成本低
告別繁瑣的查找和手動錄入!
先貼碼后選倉,一箱一碼
掃碼智能生成出入庫單
物料/成品電影選座式移倉
支持混箱混板拆包移倉
專業能源監控分析,節能降費
水、電、氣、煤等實時監控運維
智能安全預警與質量分析
設備能效動態優化
碳資產管理與節能路徑規劃
多維度能耗分析與決策支持
幫您從容應對數據安全威脅
軍工防御,攻不破
數據永生,刪不掉
白金服務,運維快